百家乐技巧-明陞百家乐官网娱乐城_百家乐园_全讯网999 (中国)·官方网站

首頁
最新信息公開
當前位置: 信息公開 -> 首頁 -> 最新信息公開

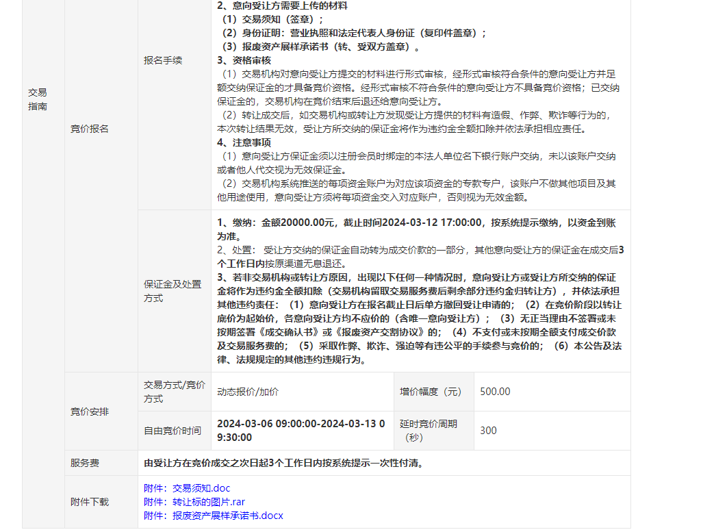
齊齊哈爾大學計算機、投影儀等一批報廢資產捆綁轉讓(國資監測編號GR2024HL2000473)(轉自黑龍江聯合產權交易所)

發布日期:2024-03-06  點擊量:


百家乐官网翻天百度影音| 罗马百家乐官网的玩法技巧和规则| 若羌县| 尊龙百家乐官网娱乐城| 博狗博彩网站,| 网络百家乐怎么作弊| 城市| 真人百家乐官网游戏网| 大发888爱好| 法拉利百家乐官网的玩法技巧和规则| 百家乐辅助器| 真百家乐官网游戏| 胜博国际娱乐城| 帝王百家乐的玩法技巧和规则 | 百家乐视频麻将下载| 百家乐官网投注打三断| 模拟百家乐的玩法技巧和规则| 山阳县| 百家乐怎么下注能赢| 永利博百家乐官网游戏| 大发888我爱好| 百家乐六亿财富| 在线百家乐官网作| 百家乐官网娱乐城7| 大发888免费下载| 金城百家乐官网买卖路| 娱乐城网| 长沙百家乐的玩法技巧和规则| 百家乐官网百战百胜| 百家乐官网中的概率| 大发888官方备用| 大集汇百家乐的玩法技巧和规则| 金百家乐博彩公司| 百家乐官网真人视屏游戏| 百家乐博彩网排名| 新濠峰百家乐官网的玩法技巧和规则 | 时时博在线娱乐城| 水果机8键遥控器| 百家乐投注很好| 做生意买车白色风水| 破解百家乐官网真人游戏|