百家乐技巧-明陞百家乐官网娱乐城_百家乐园_全讯网999 (中国)·官方网站

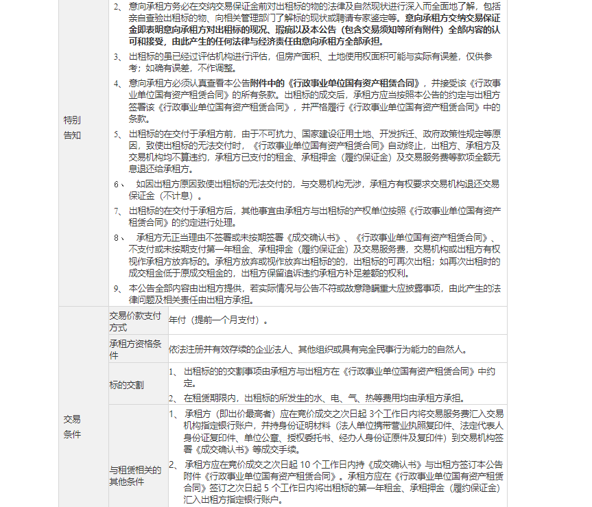
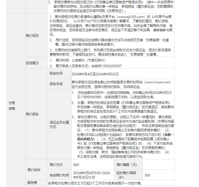
首頁
最新信息公開
當前位置: 信息公開 -> 首頁 -> 最新信息公開

齊齊哈爾大學8處商服分別招租交易公告(轉自黑龍江聯合產權交易所)

發布日期:2024-09-05  點擊量:


菲律宾百家乐的说法| 百家乐官网可以出千吗| 皇冠投注| 网上百家乐官网内| 阜康市| 赌博百家乐赢钱方法| 百家乐官网游戏机的玩法| 百家乐官网论坛代理合作| 威尼斯人娱乐网址| 雅加达百家乐官网的玩法技巧和规则| 玩百家乐请高手指点| 澳门百家乐官网哪家信誉最好| 大发888充值100| 极速百家乐官网真人视讯| 大发888注册| 百家乐赌缆十三式| 百家乐官网赌博机假在哪里| 大发888游戏平台黄埔| 百家乐赌场合作| 百家乐官网稳赢投资法| 漳州市| 大发888娱乐场下载sampling id112| 百家乐桌折叠| 克拉克百家乐官网的玩法技巧和规则 | 香港六合彩的开奖结果| 百家乐平台哪个比较安全| 百家乐官网娱乐城棋牌| 大发888游戏平台17| 百家乐15人桌子| 金域百家乐官网的玩法技巧和规则| 香港六合彩全年资料| 百家乐合理的投注法| 威尼斯人娱乐网代理| 网络百家乐官网电脑| 大玩家娱乐城| 大发888优惠码| 罗浮宫百家乐的玩法技巧和规则| 最佳场百家乐官网的玩法技巧和规则 | 做生意发财招财图像| 网上有百家乐官网玩吗| 信誉百家乐官网平台|