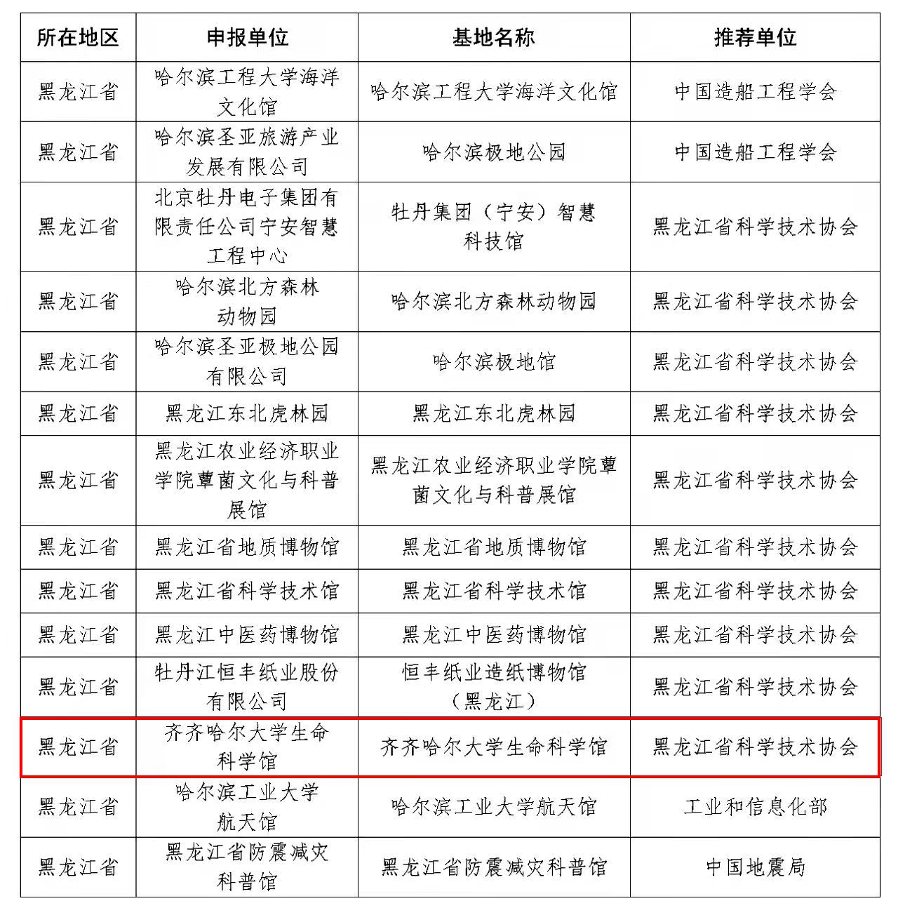
近日,中國科協辦公廳發布《關于2021-2025全國科普教育基地第一批認定名單的公示》,經評審及公示,我校生命科學館被認定為全國科普教育基地。

齊齊哈爾大學生命科學館是在原生物系動植物標本室的基礎之上逐步建立起來的,在2002年6月,被黑龍江省科學技術協會命名為“省級青少年科普基地”。在原生物系動植物標本室的基礎上,經過兩年的建設,齊齊哈爾大學生命科學館于2011年12月20日落成開放。

生命科學館以生命科學和生態環保知識的普及與推廣為服務宗旨,是集人才培養、科學研究和科普教育于一體的展教平臺。科學館包括生命起源、陸生動物、水生動物、飛禽、濕地生態、動物骨骼標本、農業土壤及病蟲害等8個功能展區。館藏動物標本1600余件,包括鳥類、獸類、魚類、兩棲、爬行類、昆蟲以及人體模型等標本,有丹頂鶴、東方白鸛、揚子鱷、青羊等國家珍稀保護動物。館藏植物標本5000余份,包括蕨類植物、裸子植物、被子植物,有銀杏、水杉、水松等珍稀植物。通過展櫥、展柜、展臺、展板、生態場景,配合說明和布景,經過聲、光、電進行氣氛烘托,生動、科學地反映了動植物實際生態環境。

生命科學館常年向齊齊哈爾市及周邊地區的大、中、小學生開放,采用講座、培訓、競賽、咨詢等多種方式,向公眾宣傳生命科學知識,啟發廣大青少年了解生命科學發展歷程,激發熱愛科學、探索科學熱情,已成為黑龍江省西部地區科普教育工作的重要載體和平臺。

我校生命科學館被認定為全國科普教育基地,表明我校多年扎實開展科學普及工作贏得了國家和社會的認可。齊齊哈爾大學生命科學館將堅持求實創新,持續加強基地科普隊伍和科普信息化建設,著重打造特色亮點,提升科普服務功能,促進基地全面發展,在中國科協和省市科協等各級組織的關懷下,充分發揮科普基地的教育功能,為黑龍江省西部地區的人才培養、科學研究和科普教育工作做出新的貢獻。
(撰稿/李廣輝 責編/趙海鵬)