百家乐技巧-明陞百家乐官网娱乐城_百家乐园_全讯网999 (中国)·官方网站

體育學院
本科生培養
當前位置: 網站首頁 -> 本科生培養 -> 正文

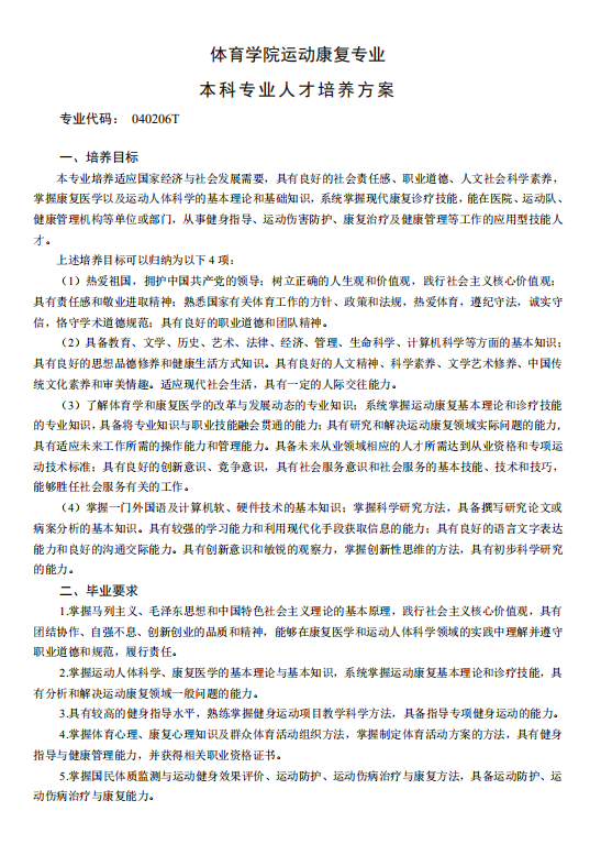
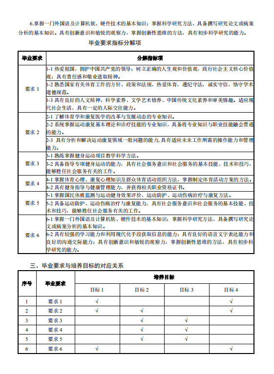
體育學院運動康復專業人才培養方案

發布日期:2020-10-15  點擊量:

 

 

葡京百家乐玩法| 赌场百家乐的玩法技巧和规则| 在线百家乐官网娱乐| 百家乐官网赌博网址| 至尊百家乐官网赌场娱乐网规则| 风水24龙| 大发888博狗博彩| 德州百家乐官网赌博规则| 百家乐双倍派彩的娱乐城| 华人博彩论坛| 百家乐官网三路秘诀| 钱隆百家乐智能| 博赢国际娱乐城| 金赞百家乐娱乐城| E胜博| 百家乐官网号破| 棋牌中心| 百家乐现金网排名| 新葡京娱乐城网站| 百家乐视频中国象棋| 百家乐官网分析下载| 百家乐官网国际娱乐场开户注册| 大发888古怪猴子| 沙巴百家乐现金网| 乳山市| 百家乐外套| 澳门百家乐官网必杀技| 威尼斯人娱乐城赌博网| 周易24卦| 什么是百家乐官网的大路| 奥斯卡娱乐城| 大发888官方网站登陆| 百家乐桌现货| 哪个百家乐最好| 都坊百家乐官网的玩法技巧和规则 | 百家乐官网娱乐求指点呀| 百家乐筹码防伪| 百家乐游戏官网| 利来百家乐官网的玩法技巧和规则| 百家乐官网云顶| 百家乐官网百家乐官网群|